大连地铁1号线三期,13号线最新消息
大连地铁1号线三期,13号线最新消息
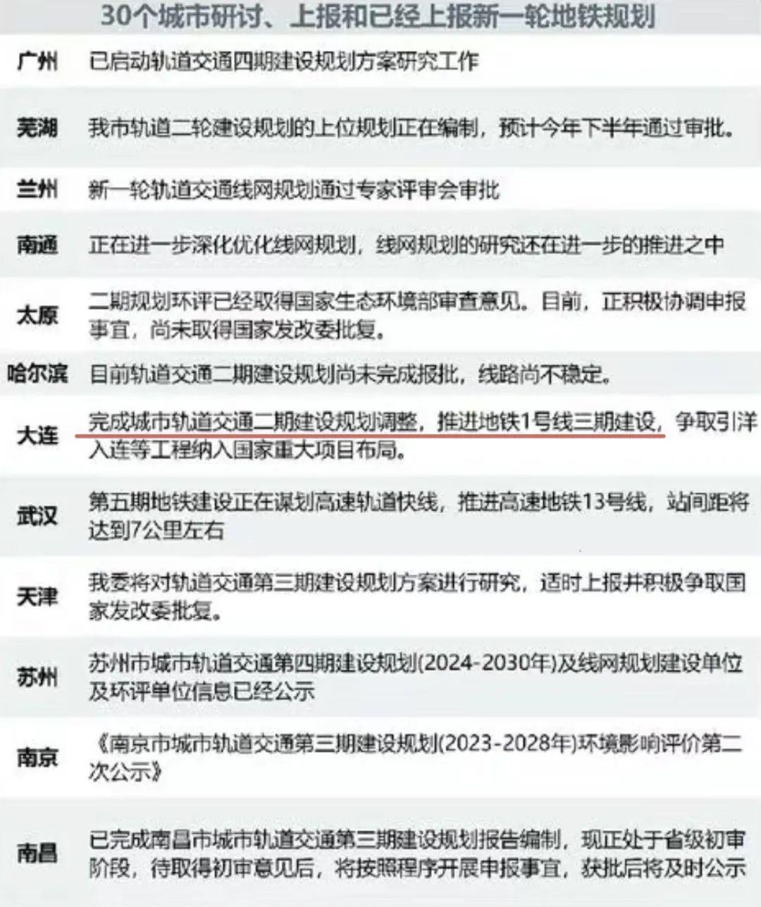
去年大连公布“大连轨道交通建设二期规划调整”的环评公示。调整后的大连地铁1 号线三期工程,南起姚家站,终点为新机场站。线路全长约 14.1km,设站 4 座,较原二期建设规划增加 1 座,采用地下敷设方式。调整后的地铁13 号线二期,南起大连北站,终至九里站,与大连地铁 13 号线一期工程连接。全线设车站 11 座,较原二期建设规划新增 4 座。

目前1号线三期和调整较大的13号线二期一同并入大连第二轮新建地铁线路,并已经申报。原计划两条线路主体施工都将于2023年内启动,1号线三期由于是连接主城区与新机场的主要轨道交通路线,原计划先于13号线二期,在2023年8月开工,这样可以满足新机场投用前即开通的节点。而地铁13号线二期,原定开工时间为2023年底。

目前,由于大连第二轮地铁路线申报的批复的遥遥无期。据大连规划吧消息,目前年内仅推动地铁1号线三期工程,而13号线二期将推迟至2024年开工。

-
- 答谢宴和婚宴的区别
-
2026-03-01 12:43:20
-
- 水瓶座男生追求的情感体验:他们喜欢哪种类型的女生?
-
2026-03-01 12:41:06
-
- 哪个品牌瘦腿霜最有效?瘦腿霜十大品牌排行榜
-
2026-03-01 12:38:52
-
- 活虾冷冻怎样保持新鲜
-
2026-03-01 12:36:37
-
- 抖音一中吃内脏的瓜是什么视频一中吃内脏的吃瓜视频发生什么事情了
-
2026-03-01 12:34:23
-
- 茶花换盆注意事项
-
2026-03-01 12:32:09
-
- 皮肤暗黄配什么色口红
-
2026-03-01 12:29:54
-
- 白凤菊的养殖方法-白凤菊的简介
-
2026-03-01 06:17:40
-
- 猫就是哺乳动物吗
-
2026-03-01 06:15:26
-
- 国足薪水到底有多高?已经属于亚洲顶级水平,怪不得接受不了降薪
-
2026-03-01 06:13:12
-
- 大象怎么叫声音 大象怎么叫声音拟声词
-
2026-03-01 06:10:57
-
- 壁虎喜欢吃啥蔬菜
-
2026-03-01 06:08:43
-
- hisense电视机怎么开(hisense电视机怎么投屏)
-
2026-03-01 06:06:29
-
- 棱是什么(正方体的棱是什么)
-
2026-03-01 06:04:14
-
- 韩练成:宁夏籍唯一一位开国将军,1948年前都在国民党部队里
-
2026-03-01 06:02:00
-
- 值得一看的经典动漫
-
2026-03-01 05:59:46
-
- 喝了红茶还能喝绿茶吗 喝了红茶还能喝绿茶吗为什么
-
2026-03-01 05:57:31
-
- 惊艳整个家族的龙凤胎好名字
-
2026-02-28 16:42:06
-
- 价值7亿的“东兴局”!!!
-
2026-02-28 16:39:51
-
- 湖北鄂州部分专业中初级职称评审通过公示啦!!
-
2026-02-28 16:37:37



韩国网友问:中国的领土面积是怎么变得今天这么大的?
全国34个省级行政区名称和来历
瑞士最大的城市苏黎世
养什么植物可以净化空气好养又净化空气的植物 好养又净化空气的植物有哪些
四川瓦屋山“迷魂凼”,被称为国内禁地之首,进去的人无一生还
如何制作一个短视频
历经100多年!故宫为何会有没开放的冷宫区域?网友:我来解释!
高速车祸现场震撼人心!两起事故车辆严重变形,生命何在?
盘点全球8个便宜又好玩的旅游胜地 千万别再错过了
大象漫步秀出强国风范,中国空军是否有实力与美国抗衡。